MR200 Endstufe nächstes Kapitel
Moderator: timundstruppi
Re: MR200 Endstufe nächstes Kapitel
Vorschlag sieht also jetzt so aus:
Reinhard
Reinhard
- timundstruppi
- Beiträge: 2543
- Registriert: Do 29. Sep 2016, 17:25
- Wohnort: schloss mühlenhof
Re: MR200 Endstufe nächstes Kapitel
Ich weiß, dass die Kapazität eine fiktive Größe ist, wie von der Sperrsannung und Dotierungsgrad abhängig. Das hatte ich vor 35 Jahren und nie wieder benötigt. Eher die realen Größen bei MOS.
Trotzdem ist es gut, dass man mit der Simulation an den Werten schrauben kann.
Interessant ist der höhere Strom beim wiederholten Einschalten nach 5 Sekunden.
Haben manche Geräte nicht einen Softstart? Also aufladen über einen Widerstand und dann erst die Box einschalten?
Zum MR: Den hatte ich mit M300 Boxen in der Küche und bei vielen für erstaunte Gesichter gesorgt, was die können. (Heute spielt dort MXVA100 und irgendwelchen Canton D'Appolito).
Es lohnt sich, mit denen zu beschäftigen.
Trotzdem ist es gut, dass man mit der Simulation an den Werten schrauben kann.
Interessant ist der höhere Strom beim wiederholten Einschalten nach 5 Sekunden.
Haben manche Geräte nicht einen Softstart? Also aufladen über einen Widerstand und dann erst die Box einschalten?
Zum MR: Den hatte ich mit M300 Boxen in der Küche und bei vielen für erstaunte Gesichter gesorgt, was die können. (Heute spielt dort MXVA100 und irgendwelchen Canton D'Appolito).
Es lohnt sich, mit denen zu beschäftigen.
Re: MR200 Endstufe nächstes Kapitel
Hallo Reinhard,
das mit den überhöhten Stromspitzen beim zweiten Einschalten ist interessant, auf diese Art und Weise hat es bei mir zum ersten Mal die reparierte Endstufe zerstört.
Die nachzurüstenden Widerstände werden mechanisch nicht so einfach unterzubringen sein, da ist sehr wenig Platz, um größere Bauteile nachzurüsten.
Wie gesagt, erstmal benötige ich Teile. Früher gab es diese Bastel-Krauter überall, heutzutage geht das nur noch online...
das mit den überhöhten Stromspitzen beim zweiten Einschalten ist interessant, auf diese Art und Weise hat es bei mir zum ersten Mal die reparierte Endstufe zerstört.
Die nachzurüstenden Widerstände werden mechanisch nicht so einfach unterzubringen sein, da ist sehr wenig Platz, um größere Bauteile nachzurüsten.
Wie gesagt, erstmal benötige ich Teile. Früher gab es diese Bastel-Krauter überall, heutzutage geht das nur noch online...
Re: MR200 Endstufe nächstes Kapitel
oldiefan hat geschrieben: Fr 17. Mär 2023, 20:36 @ Rufula
Tauglichkeit von 3PM05?
Der ist gerade auch wieder gerade noch grenzwertig für 50V und 3 A. Hersteller: RFT
Ohne Datenblatt keine sichere Aussage möglich, wieviel Reserve da noch ist. Hast Du eins? Ich habe für RFT-Teile keine Daten.
Ich habe davon 4 Stück, keine Ahnung dass das RFT ist.
Warum nimmst Du nicht einen modernen, leistungsfähigeren Gleichrichter, von dem die Daten leicht zugänglich sind?
z.B.:
B80C7000-4000A
B250C7000-4000A
Habe ich jetzt geordert.
Ich hatte bisher nichts mit Gleichrichtern zu tun, deshalb habe ich mich auf die Beschriftung und die Beschaffung des Originals konzentriert.
Nach deinem Hinweis auf was größeres, dachte ich 50V und 5A passen.![]()
Endstufe wieder hin?
Kannst Du etwas mehr dazu schreiben ?
Den Kurzen habe ich fabriziert und hat nichts mit dem zu untersuchenden Verhalten zu tun.
Wie dieser Kurzschluss allerdings zustande kam ist mir ein Rätsel.
Beim einstellen des Ruhestromes bin ich vorschriftsmäßig vorgegangen. ich habe mit einem 470nF Folienkondensator überbrückt und die Messklemmen an der Beinchen des Kondensators befestigt. Das habe ich bei beiden Kanälen getan. Danach habe ich die Kondensatoren entfernt und mit den Messspitzen nochmal überprüft bevor ich zulöten wollte, da funkte es heftig, obwohl ich mit den Spitzen auf x und y war. Es funkte am 94 des rechten Kanals und der 93 des linken war aber kaputt.
Ist nur ein Kanal betroffen oder beide? Das weiß ich nicht, weil danach erst mal nichts mehr ging
Für den defekten und für den ggf. nicht defekten Kanal getrennt:
Welche Transistoren waren zu dem Zeitpunkt verbaut?
Die originalen BDW93A/94A, bis auf den 94 des rechten Kanals, der wurde durch einen 94C ersetzt. Diese Konstellation hat im Betrieb (ohne Ruhestrom bzw. 4,2V rechts und 5,1V links, bei Linksanschlag, nicht 0V) einwandfrei funktioniert.
Welche sind defekt geworden? BDW93A rechter Kanal T622 und BC558B T642
Wie sind die Transistoren defekt? CE-Schluss? BE- oder BC-Schluss? CE-Schluss
Ist auch der 1 Ohm Widerstand defekt? Nein
T743?
T642?
T734?
T620?
T735?
T733?
T621?
T619?
Sind noch andere Bauteile, z.B. weitere Widerstände betroffen?
ALLE Bauteile müssen geprüft werden.
Das werde ich tun.
Wie und wann ist die Endstufe defekt geworden? Siehe oben.
Beim Einstellen des Ruhestroms?
Wie wurde der Ruhestrom eingestellt?
Beim erstmaligen Einschalten?
Mit oder ohne angeschlossenem Lautsprecher? Es war nur das Gerät.
Bei laufendem Betrieb mit Musikwiedergabe?
Nach dem Ausschalten/beim nächsten Einschalten?
Reinhard
Viele Grüße aus Leipzig
Frank
Frank
Re: MR200 Endstufe nächstes Kapitel
Hallo Rufula,
das ist schade.
Da offenbar ein unbeabsichter "Kurzer" durch eine Messspitze ursächlich ist (das wusste ich ja nicht), hilft das leider nicht weiter.
So mache ich es:
Ich befestige (fest und sicher, dass sie nicht abrutschen können) die Messklemmen am ausgeschalteten Gerät.
Ich stelle am Multimeter den Messbereich ein.
Erst jetzt schalte ich das Gerät ein und lese ab.
Nach Einstellen schalte ich sofort das Gerät aus - noch bevor ich die Messtrippen abnehme.
Für Ruhestrommessungen:
Ruhestromeinstellung wurde/wird oft mit der auch hier beim MR200 angegebenen Methode "Strommessung mit eingeschleiftem Milliamperemeter" vorgesehen. Ich habe damit zweimal versehentlich auch schon Endstufen zerstört und durfte die Reparatur von vorn beginnen. Es kann nämlich passieren, dass die im Millivoltmeter innen sitzende Sicherung auslöst oder vorher schon ausgelöst hatte. Dann dreht man das Poti zu weit, weil sich auf der Anzeige ja "nichts tut". Folge. Ruhestrom viel zu hoch, Endstufe zerstört sich selbst sofort, spätestens beim nächsten Einschalten!
Ich mache es seit vielen Jahren deshalb nur noch so:
Wenn es heisst "Lötbrücke XY auflöten und Amperemeter dort einschleifen", löte ich stattdessen für die Einstellung einen 0,22 Ohm 2 W oder besser 3 W Keramikwiderstand in die aufgetrennte Brücke. Diese Verbindung ist elektrisch besser (kein Kontaktwiderstand) als ein angeklemmtes Amperemeter. 0,22 Ohm ist ein ausreichend kleiner Widerstand, damit die Eintellung selbst dadurch nicht verfälscht wird. Ich klemme dann an die Enden des Widerstands ("über den Widerstand") ein Millivoltmeter, Messbereich 20 mV DC (Gleichspannung) und stelle die Spannung (in Millivolt) ein, die der vorgesehene Ruhestrom (in mA) als Spannungsabfall an 0,22 Ohm verursachen muss.
Bei 50 mA (=0,05 A) Soll-Ruhestrom und mit 0,22 Ohm Widerstand:
delta_U = I x R
delta_U = 0,05 A x 0,22 Ohm = 0,011 Volt = 11 mV
Ich stelle also für 50 mA Ruhestrom den Spannungsabfall über dem 0,22 Ohm Messwiderstand auf 11 mV ein.
(Erfahrungsgemäss sind bei den meisten Verstärkern über den 0,22 Ohm Widerstand Werte für den Spannungsabfall von 7 mV bis 15 mV einzustellen - "rund um 10 mV" kann man sich gut merken.)
Dann schalte ich den Verstärker ab, ziehe das Netzkabel, entferne die Messtrippen und löte die Messwiderstände wieder aus und schliesse die Lötbrücke.
Das ist eine "sichere" Methode. Die Strommessung, wie viele Service Schriften sie vorsehen, hat sich bei mir dagegen als zu fehleranfällig entpuppt.
Manchmal (bei anderen Geräten/Herstellern) soll man auch den Strom in der Weise messen, dass man die Sicherung für den Endstufenstrom entfernt und stattdessen an den Klemmen des Sicherungshalters ein Amperemeter einschleifen soll. Für den Fall habe ich eine "durchgebrannte" Sicherung (die darf unter keinen Umständen noch Durchgang haben), auf die ich huckepack den schon erwähnten 0,22 Ohm 2W Widerstand aufgelötet habe und die ich statt der originalen Sicherung einsetze. Messung und Einstellung des Spannungsabfalls wie eben beschrieben.
Reinhard
das ist schade.
Da offenbar ein unbeabsichter "Kurzer" durch eine Messspitze ursächlich ist (das wusste ich ja nicht), hilft das leider nicht weiter.
So mache ich es:
Ich befestige (fest und sicher, dass sie nicht abrutschen können) die Messklemmen am ausgeschalteten Gerät.
Ich stelle am Multimeter den Messbereich ein.
Erst jetzt schalte ich das Gerät ein und lese ab.
Nach Einstellen schalte ich sofort das Gerät aus - noch bevor ich die Messtrippen abnehme.
Für Ruhestrommessungen:
Ruhestromeinstellung wurde/wird oft mit der auch hier beim MR200 angegebenen Methode "Strommessung mit eingeschleiftem Milliamperemeter" vorgesehen. Ich habe damit zweimal versehentlich auch schon Endstufen zerstört und durfte die Reparatur von vorn beginnen. Es kann nämlich passieren, dass die im Millivoltmeter innen sitzende Sicherung auslöst oder vorher schon ausgelöst hatte. Dann dreht man das Poti zu weit, weil sich auf der Anzeige ja "nichts tut". Folge. Ruhestrom viel zu hoch, Endstufe zerstört sich selbst sofort, spätestens beim nächsten Einschalten!
Ich mache es seit vielen Jahren deshalb nur noch so:
Wenn es heisst "Lötbrücke XY auflöten und Amperemeter dort einschleifen", löte ich stattdessen für die Einstellung einen 0,22 Ohm 2 W oder besser 3 W Keramikwiderstand in die aufgetrennte Brücke. Diese Verbindung ist elektrisch besser (kein Kontaktwiderstand) als ein angeklemmtes Amperemeter. 0,22 Ohm ist ein ausreichend kleiner Widerstand, damit die Eintellung selbst dadurch nicht verfälscht wird. Ich klemme dann an die Enden des Widerstands ("über den Widerstand") ein Millivoltmeter, Messbereich 20 mV DC (Gleichspannung) und stelle die Spannung (in Millivolt) ein, die der vorgesehene Ruhestrom (in mA) als Spannungsabfall an 0,22 Ohm verursachen muss.
Bei 50 mA (=0,05 A) Soll-Ruhestrom und mit 0,22 Ohm Widerstand:
delta_U = I x R
delta_U = 0,05 A x 0,22 Ohm = 0,011 Volt = 11 mV
Ich stelle also für 50 mA Ruhestrom den Spannungsabfall über dem 0,22 Ohm Messwiderstand auf 11 mV ein.
(Erfahrungsgemäss sind bei den meisten Verstärkern über den 0,22 Ohm Widerstand Werte für den Spannungsabfall von 7 mV bis 15 mV einzustellen - "rund um 10 mV" kann man sich gut merken.)
Dann schalte ich den Verstärker ab, ziehe das Netzkabel, entferne die Messtrippen und löte die Messwiderstände wieder aus und schliesse die Lötbrücke.
Das ist eine "sichere" Methode. Die Strommessung, wie viele Service Schriften sie vorsehen, hat sich bei mir dagegen als zu fehleranfällig entpuppt.
Manchmal (bei anderen Geräten/Herstellern) soll man auch den Strom in der Weise messen, dass man die Sicherung für den Endstufenstrom entfernt und stattdessen an den Klemmen des Sicherungshalters ein Amperemeter einschleifen soll. Für den Fall habe ich eine "durchgebrannte" Sicherung (die darf unter keinen Umständen noch Durchgang haben), auf die ich huckepack den schon erwähnten 0,22 Ohm 2W Widerstand aufgelötet habe und die ich statt der originalen Sicherung einsetze. Messung und Einstellung des Spannungsabfalls wie eben beschrieben.
Reinhard
- timundstruppi
- Beiträge: 2543
- Registriert: Do 29. Sep 2016, 17:25
- Wohnort: schloss mühlenhof
Re: MR200 Endstufe nächstes Kapitel
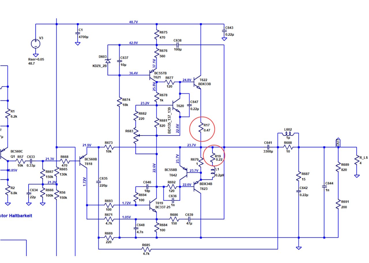
Gute Idee mit 0R22, aber die Spannung über R17 (0R47) zu messen ist nicht brauchbar?
Re: MR200 Endstufe nächstes Kapitel
klar doch!
R17 (0,47 Ohm) gibt es bei MR200 nicht, auch nicht R19, den 0,22 Ohm Widerstand.
Die beiden Zusatz-Emitterwiderstände (R17 und R19) sind erst Bestandteil der vorgeschlagenen Modifikation. Sicher kann man - wenn man die Modifikationen schon vollzogen hat - direkt über R17 (0,47 Ohm) messen...oder auch über R19 (0,22 Ohm). Die einzustellende Sollspannung jeweils dafür getrennt berechnen. Ein Messwiderstand zwischen X und Y erübrigt sich dann, X und Y bleiben miteinander verlötet.
Reinhard
R17 (0,47 Ohm) gibt es bei MR200 nicht, auch nicht R19, den 0,22 Ohm Widerstand.
Die beiden Zusatz-Emitterwiderstände (R17 und R19) sind erst Bestandteil der vorgeschlagenen Modifikation. Sicher kann man - wenn man die Modifikationen schon vollzogen hat - direkt über R17 (0,47 Ohm) messen...oder auch über R19 (0,22 Ohm). Die einzustellende Sollspannung jeweils dafür getrennt berechnen. Ein Messwiderstand zwischen X und Y erübrigt sich dann, X und Y bleiben miteinander verlötet.
Reinhard
Zuletzt geändert von oldiefan am Sa 18. Mär 2023, 23:35, insgesamt 1-mal geändert.
- timundstruppi
- Beiträge: 2543
- Registriert: Do 29. Sep 2016, 17:25
- Wohnort: schloss mühlenhof
Re: MR200 Endstufe nächstes Kapitel
Ja keine 100 Ohm, damit man nicht das VDO 52mm Rundinstrumente (0...12V) aus dem Auto nehmen kann.
R679 mit 1 Ohm wäre noch besser. Hatte die Schaltung nur auf dem Handy angeschaut.
R679 mit 1 Ohm wäre noch besser. Hatte die Schaltung nur auf dem Handy angeschaut.
Re: MR200 Endstufe nächstes Kapitel
Nein, R679, 1 Ohm, geht natürlich nicht!
Schau Dir die Schaltung nochmal genau an, dazu liegen ja 0 Ohm parallel (Spule).
Reinhard
Schau Dir die Schaltung nochmal genau an, dazu liegen ja 0 Ohm parallel (Spule).
Reinhard
- timundstruppi
- Beiträge: 2543
- Registriert: Do 29. Sep 2016, 17:25
- Wohnort: schloss mühlenhof
Re: MR200 Endstufe nächstes Kapitel
klar, bin z. ZT. nur halb dabei, packe Koffer
dachte wäre noch ein C dran weiter unten.
Gut, dass du aufpasst.
Gut, dass du aufpasst.