MR200 Endstufe nächstes Kapitel

Moderator: timundstruppi

Rufula
Beiträge: 79
Registriert: Sa 17. Dez 2022, 19:41
Wohnort: Leipzig

Re: MR200 Endstufe nächstes Kapitel

Beitrag von Rufula »

Hallo!
Hier Fotos vom Zwischenstand meiner Nachrüstarbeiten.
Falls Fehler auffallen, bitte sofort melden. :D
6eng1.jpg
5eng2.jpg
4eng3.jpg
3eng4.jpg
2neue Emitterwiderstände linker Kanal.jpg
1neue Emitterwiderstände rechter Kanal.jpg
Viele Grüße aus Leipzig
Frank
Benutzeravatar
oldiefan
Beiträge: 288
Registriert: Sa 14. Jan 2023, 18:04
Wohnort: Staufen / Breisgau

Re: MR200 Endstufe nächstes Kapitel

Beitrag von oldiefan »

Hallo Rufula,

ich sehe keinen Fehler auf der Bestückungsseite, nur zwei Kleinigkeiten:

Ein Ende der neuen Drahtbrücke ist nicht vom Lot umschlossen, sondern nur berührt. Besser vollständig verlöten, ich meine, dass das Drahtende ganz umschlossen ist.
Der 0,22 Ohm Widerstand an R795 darf den Kühlkörper nirgendwo berühren. Etwas vom Kühlkörper wegbiegen. Wenigstens ein Blatt Papier muss sich noch mühelos dazwischen schieben lassen können.

Richtig, wie Du das eine Ende der Drahtbrücke versetzt hast.

Reinhard
Rufula
Beiträge: 79
Registriert: Sa 17. Dez 2022, 19:41
Wohnort: Leipzig

Re: MR200 Endstufe nächstes Kapitel

Beitrag von Rufula »

Halo Reinhard,
danke für deine Hinweise.
Die Drahtbrücke gefällt mir auch nicht, obwohl der Draht nicht nur draufliegt. Das ist ein Bein vom alten R814 (5W), das wurde 3-4mm abgewinkelt und gemeinsam mit einer Öse die zum Kondensator führt durch die Platine gesteckt und verlötet. Kann man das verstehen?

IMG_20230403_162125.jpg
IMG_20230403_162042.jpg
IMG_20230403_160624.jpg
IMG_20230403_163649.jpg
Viele Grüße aus Leipzig
Frank
Benutzeravatar
oldiefan
Beiträge: 288
Registriert: Sa 14. Jan 2023, 18:04
Wohnort: Staufen / Breisgau

Re: MR200 Endstufe nächstes Kapitel

Beitrag von oldiefan »

Prima.

Reinhard
Rufula
Beiträge: 79
Registriert: Sa 17. Dez 2022, 19:41
Wohnort: Leipzig

Re: MR200 Endstufe nächstes Kapitel

Beitrag von Rufula »

Hallo Reinhard,

Ruhestrom wie gehabt?
Viele Grüße aus Leipzig
Frank
Benutzeravatar
oldiefan
Beiträge: 288
Registriert: Sa 14. Jan 2023, 18:04
Wohnort: Staufen / Breisgau

Re: MR200 Endstufe nächstes Kapitel

Beitrag von oldiefan »

Hallo Rufula,

Ruhestrom auf 35 mA, das genügt.


Reinhard
Benutzeravatar
Pollux
Beiträge: 181
Registriert: Fr 11. Mai 2018, 09:19

Re: MR200 Endstufe nächstes Kapitel

Beitrag von Pollux »

Hallo Frank, läuft die Kiste jetzt ? Bin schon ganz gespannt. Ich suche noch Teile für eine Reichelt-Bestellung zusammen und komme nur auf knapp 10 Euro, das reicht noch nicht. Ich will noch komplette Elko-Kur beim Telefunken TRX 3000 machen, aber ich komme nicht dazu, das alles zu katalogisieren. Das Ding ist voll damit und die Garten-Saison hat angefangen...
Rufula
Beiträge: 79
Registriert: Sa 17. Dez 2022, 19:41
Wohnort: Leipzig

Re: MR200 Endstufe nächstes Kapitel

Beitrag von Rufula »

Hallo Pollux, hallo Reinhard,

leider läuft die Kiste nicht und ich bin ganz schön deprimiert. Leider finde ich keinen Fehlern bei der Nachrüstung.
Also, ich habe den Ruhestrom eingestellt und die Drähte, die ich für die Messung an x und y anlöte, habe ich probeweise verbunden.
Damit erspare ich mir das ständige auf und zu löten. Leider funktionierte nur der linke Kanal und der auch nicht richtig, dann war die Sicherung durch. :evil: Das waren ungefähr 10 - 15 Sekunden. Nach dem Austausch der Sicherung habe ich nur kurz mit der Glühlampe geprüft, diese leuchtet dauerhaft. ich habe dann die Verbindung beseitigt, so dass x und y wieder getrennt sind, dann ist auch die Lampe aus.
Jetzt kommt eine ganz andere Baustelle zum Vorschein, der Widerstand R684 100Ohm wird heiß und fängt an zu riechen.
Ich habe die Leistungstransistoren und das Umfeld noch nicht auf Schäden überprüft. Ich melde mich nach Besichtigung. :?
Viele Grüße aus Leipzig
Frank
Benutzeravatar
timundstruppi
Beiträge: 2573
Registriert: Do 29. Sep 2016, 17:25
Wohnort: schloss mühlenhof

Re: MR200 Endstufe nächstes Kapitel

Beitrag von timundstruppi »

Haben die Isolierringe richtige Krägen, die in die Transistoren hereingehen und die Schraube weg vom Metall führen?
Benutzeravatar
oldiefan
Beiträge: 288
Registriert: Sa 14. Jan 2023, 18:04
Wohnort: Staufen / Breisgau

Re: MR200 Endstufe nächstes Kapitel

Beitrag von oldiefan »

Hallo Rufula,

R684 dampfend heisst, dass da noch mehr kaputt sein kann im Bereich Eingangstransistor und Treiber (auch T622 ist durchlegiert, wahrscheinlich noch mehr defekt). Eine heisse Spur hat timundstruppi aufgezeigt. Du hattest aber nach Einbau der Transistoren am Kühlkörper bei allen die Prüfung auf "kein Kollektorschluss zur Transistorschraube" gemacht?

Hast Du mal überlegt, ob Du mir den MR200 schicken willst, dass ich ihn Dir instandsetze?


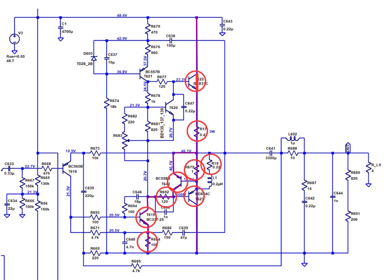
Mal angenommen, T622 fällt zunächst mit durchlegierter CE-Strecke aus. Dann fliessen darüber 5 A. In Folge sind (wenigstens) alle rot umkreisten Bauteile betroffen bzw. dadurch defekt:
Ausfallkette bis R684 raucht.jpg
Das ist die Kette an Fatalitäten, in deren Folge R684 anfängt zu rauchen.

Der 0,47 Ohm Widerstand (3 W max.) wird mit 12 W weit überlastet, er wird schnell ausfallen.
R679 (1 Ohm) wird mit 0,8 W überlastet, wird nach etwas längerer Zeit ausfallen.
Der 0,22 Ohm Widerstand wird mit 3,5 Watt überlastet. Er wird damit nach längerer Zeit ausfallen.
R692 wird mit über 4 W weit überlastet und müsste rauchen oder schnell hochohmig werden, wenn ein 0,6 W Widerstand dort verbaut ist.
T623 wird mit 5 A überlastet.
R684 wird mit fast 4,5 W überlastet und wird schnell ausfallen

Die Frage ist...warum fällt T622 aus?

Dies sind Möglichkeiten, die ich sehe:
T622 wird nach kurzer Zeit ausfallen, wenn T623 voll durchsteuert. Dann gibt es noch einen weiteren Fehler, der T623 zum Durchsteuern bringt.
oder...
T622 muß ausfallen, wenn C641 einen Feinschluss hat - dann ist auch der angeschlossene Lautsprecher gefährdet!
oder...
T622 kann ausfallen, wenn es einen Schluss im Lautsprecherstecker oder an der LS-Box gibt.
oder...
T622 kann ausfallen, wenn R685 >>4,7 kOhm geworden ist oder an dessen Leiterbahn eine Unterbrechung ist.
oder...
T622 muß ausfallen, wenn C644 einen Feinschluss hat oder der Emitter von T622 Massekontakt bekommt.
oder...
T622 fällt aus, weil er im Einschaltmoment des Receivers über die zulässige SOA hinaus belastet wird.


Gruß
Reinhard
Antworten

Zurück zu „MR 200“